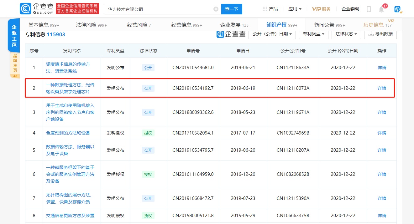
华为公布芯片专利,提高业务传输性能
IT之家 12 月 25 日消息 企查查 App 显示,华为技术有限公司于 12 月 22 日公布一项 “数据处理方法、光传输设备及数字处理芯片”专利,公开号为 CN112118073A,申请人地址为广东省深圳市龙岗区坂田华为总部办公楼。
企查查专利摘要显示:本申请实施例公开了一种数据处理方法、光传输设备及数字处理芯片,用于提高业务的传输性能。
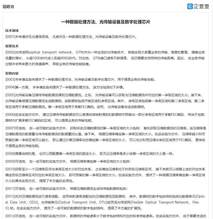
IT之家获悉,专利显示,本申请实施例方法包括如下步骤,光传输设备压缩待传输数据流得到压缩数据流。之后,光传输设备可以获取与压缩数据流对应的第一净荷区域的大小。接下来,光传输设备映射压缩数据流到数据帧,该数据帧包括开销区域和净荷区域。其中,净荷区域包括第一净荷区域和第二净荷区域,第二净荷区域用于承载压缩数据流,第一净荷区域用于承载前向纠错 FEC 编码。最后,光传输设备发送该数据帧。



