特斯拉取消7天无理由退车政策
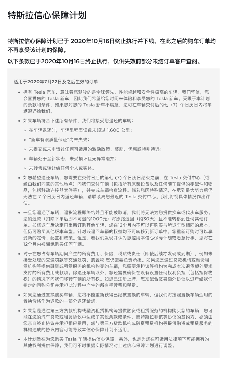
品玩10月17日讯,特斯拉中国官网显示,特斯拉信心保障计划已于2020年10月16日终止执行并下线,在此之后的购车订单均不再享受该计划的保障。根据这项计划,只要满足“车辆没有损坏”“里程表读数未超过1600公里”等条件,买家就可以将车辆退还给特斯拉,获得全额退款。
品玩10月17日讯,特斯拉中国官网显示,特斯拉信心保障计划已于2020年10月16日终止执行并下线,在此之后的购车订单均不再享受该计划的保障。根据这项计划,只要满足“车辆没有损坏”“里程表读数未超过1600公里”等条件,买家就可以将车辆退还给特斯拉,获得全额退款。