池子再发文反击李诞公司!他一年没活干,李诞
5月6日,脱口秀演员池子再次发布博文,指出与原所属公司笑果文化的纠纷,在文中,池子指出去年他发现笑果文化违约拖欠他的演艺报酬,还不给他看账单明细,而他提出异议后,公司刻意停止了与他有关的一起的工作。
池子曾多次提出和平解约,但是公司不同意,而他提出仲裁让公司付清他的报酬,公司同样也提出仲裁,让他赔3000多万。
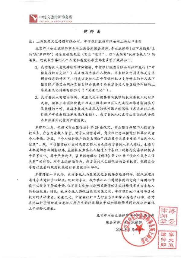
因此池子一直在跟笑果文化打官司,这次池子惊讶地发现,公司寄给他的案件材料中居然有他在中信银行的个人账户交易明细,根据法律的要求,个人银行账户交易明细是个人隐私,银行不可以给第三方。但是笑果文化依旧拿到了他的个人账户交易明细,池子询问中信银行,银行给出的答复竟是配合大客户的要求,如此挑战法律的做法,使得池子立即向公安局报案,同时向银保监会投诉。
此前,池子就曾在社交平台发表图片,自己已被笑果文化踢出群聊,表明自己与笑果文化的决裂。
后来他还发博表示,热烈祝贺笑果文化成为一个成功的大型SB公司,自己决定终止跟笑果的合作,更是长文明指公司很乱,领导很精,自己人搞自己人,自上而下的肮脏下流。
如此大型撕逼场面,网友们看着着实震惊。不少网友也都知道在李诞策划的脱口秀节目《吐槽大会》中,除了李诞池子算得上拔尖的脱口秀演员,从《吐槽大会》到《脱口秀节目》笑果文化的节目也算是带火了池子,也提供给池子很多节目资源,使得他的知名度不断打开。池子作为笑果文化创始员工,与公司的成长相辅相成,笑果文化成就了池子,池子也成就笑果文化,但是现在公司与池子的内在理念已经大相径庭,无可避免走向决裂。
池子还在最新的这份长文中表示,自己一直没法开展任何工作,因此在这一年的时间里面池子没有出现在观众的视野中,虽然池子的事业举步难行,但是笑果文化的事业一直在积极展开,今年二月份,李诞已携手新搭档呼兰播出了新的综艺《笑场》。
呼兰目前应该是笑果文化风格最接近李诞,也可能是李诞最欣赏的脱口秀演员,也是大多数观众除了李诞和池子最喜欢的脱口秀演员之一,网友评论,呼兰的梗很高级,会让人惊叹,他真是逻辑鬼才,真的很聪明的亚子,李诞更是评价,呼兰是这个行业的天才。
李诞带着呼兰出演新综艺狂赚流量捞金,而一边是旧人的池子却仍在与公司打官司,前途不明,使得网友替池子抱不平,吐槽笑果文化吃相太难看。
笑果文化规模在逐渐成扩大不断成长,公司理念也在发生改变,与池子的个人理念背道而驰,并且对于员工报酬也未厘清,难免出现激烈的矛盾,这次由于个人隐私遭到侵犯,池子已报案并投诉,后续发展随时更新【转载】

