什么是蟒袍,什么级别的官员中才可以穿蟒袍
在很长一段时间内,蟒袍都是一种规格比较高的服饰。一般普通老百姓,根本就没机会穿到这种衣服。当然,它的地位也那么高,并不是只有宗室亲王、皇亲国戚才能穿。
清朝的时候,只要拥有官员身份,都有资格穿蟒袍。因为蟒袍在当时,属于吉服的范畴内。所谓吉服,就是在吉庆典礼,比如祭祀天地这种场合,官员就会穿蟒袍出来,参与典礼。
吉服包含的范畴有不少,龙袍也包括在内。皇帝在吉庆典礼上,也得穿龙袍。除了祭祀,包括群臣朝见皇帝,皇帝宴请群臣等场合,只要皇帝穿了龙袍,官员就得穿蟒袍,表示礼敬。
除了上述这些场合,清朝还有规定,在元旦、冬至、夏至、万寿节这四个节日,官员都得穿蟒袍庆贺。万寿节是皇帝、皇后以及太后的生日。一般来说,每年皇帝生日的前三天,后四天是穿蟒袍的时候。不过,有时候万寿节会延长,官员的蟒袍最多要穿一个月。
虽然蟒袍穿起来很气派,可是,那么厚的面料,一层层的裹着。如果是夏天,简直就是在受苦。当然,即便这么受苦,也有一大群人争先恐后。
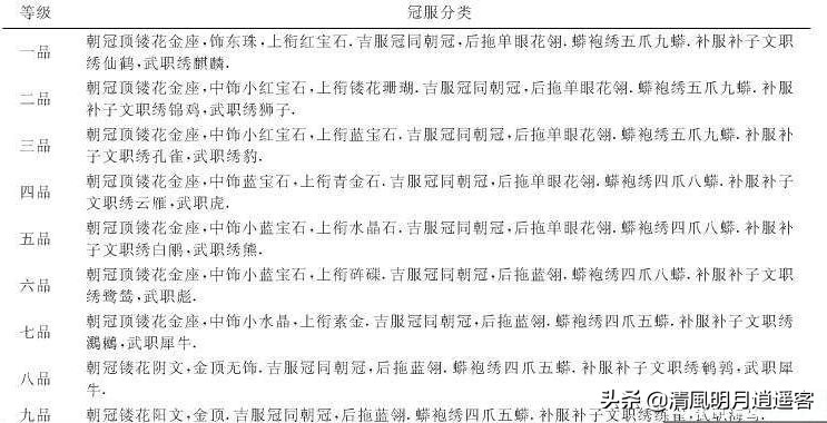
即便官员穿的同样都是蟒袍,不过,蟒袍之间的样式,还是有很大不同。这种官员,跟官员的级别由很大关系。清朝官员有九品官阶。每个官阶的俸禄、地位待遇,有很大不同。蟒袍也是用来体现这种不同的表现之一。
在这里,就有必要讲讲,蟒袍的样式。蟒袍跟龙袍,其实很相似。主要的区别只是在于,蟒的爪子是四个,龙的爪子是五个。这种划分方式在元朝时候定下的。
这样一来,五爪龙就成了皇家专属了。但是,皇帝为了显示对某些人的看重,便会允许他们穿五爪蟒袍的官服。
五爪蟒跟五爪龙几乎就是一样的。但是,龙袍跟蟒袍不可能完全一样。所以,在颜色、纹饰等方面,龙袍跟蟒袍开始出现区别。比如龙袍使用的明黄色,这是属于帝后专用色,亲王皇帝都不能使用,更不用说朝廷官员了
纹饰上,龙袍则有“十二章纹”,这个也是其他服饰上没有的。而且,龙袍也是因为它只属于帝后能穿,才让它成为别人不能使用的称呼。
当然,穿五爪蟒袍依然只是少数人的特权。在宗室当中,只有皇子、亲王、郡王可以穿五爪九蟒。而官员当中,则是按品级划分的。只有一品、二品、三品官员,才能穿五爪九蟒。五爪九蟒,这个符合了过去中国讲究“九五至尊”的数字。
至于其他官员,最多只能穿四爪八蟒。到九品官员的时候,则是四爪五蟒的蟒袍样式。蟒袍上蟒的数量是在下降。爪的数量不会下降。四爪以下就不是蟒了。这种蟒袍样式的不同,是清朝特意做的一种安排。
跟过去的朝代相比,清朝开放了蟒袍的使用情况。因为在明朝的时候,蟒袍只能是皇帝特赐。其余官员不能私自穿着的服饰。而且,穿蟒袍的时候,还要佩戴玉带,显示尊贵。清朝将蟒袍纳入官服中,这是继承了过去的服饰制度。
让蟒袍可以成为所有官员穿着的服饰,则是一种根据实际的变动,拉拢官员的做法。但是,把蟒袍区分出级别,则是体现出清朝官员本身等级高低的不同。正是这种等级的不同,成为皇帝升迁赏罚官员,让他们愿意听话、办事,忠心耿耿的办法。




